O auxe dos comunicadores como Comunicación Alternativa e Aumentativa (CAA)
Resumo
Dende os SAAC, con axuda e sen axuda, veñen pisando forte os Comunicadores Dinámicos que permiten cun sinxelo manexo amplas posibilidades de interacción comunicativa sen que o interlocutor precise dun coñecemento específico, aumentando, así, a intencionalidade comunicativa, ofrecendo interaccións máis dinámicas e mellorando as posibilidades de desenvolvemento lingüístico.
Desde los SAAC, con ayuda y sin ayuda, vienen pisando fuerte los Comunicadores Dinámicos que permiten con un sencillo manejo amplias posibilidades de interacción comunicativa sin que el interlocutor necesite de un conocimiento específico, aumentando, así, la intencionalidad comunicativa, ofreciendo interacciones más dinámicas y mejorando las posibilidades de desarrollo lingüístico.
With and without help, AAC Dynamic Communicators are gaining around. They easily allow a wide variety of communicative interaction, in which the interlocutor does not need specific knowledge, increasing communicative intentionality, offering more dynamic interactions and increasing the possibilities of linguistic development.
Texto
Non hai moito que a chamada Comunicación Aumentativa e Alternativa (CAA) é un recurso usado pola comunidade educativa ou no ámbito terapéutico da linguaxe para as persoas que non desenvolven a capacidade de expresarse oralmente. De feito, comezou nos anos setenta a necesidade de outorgarlles ás persoas situadas nestas circunstancias un recurso que lles proporcionase a posibilidade de desenvolverse autonomamente. A terapia centralizada no desenvolvemento da fala pasa a ser secundaria e céntrase, nese momento, na implementación dos SAAC (Sistemas Alternativos ou Aumentativos de Comunicación) dende o convencemento de que estes non entorpecían na fala; é máis, beneficiaban o desenvolvemento da linguaxe oral.

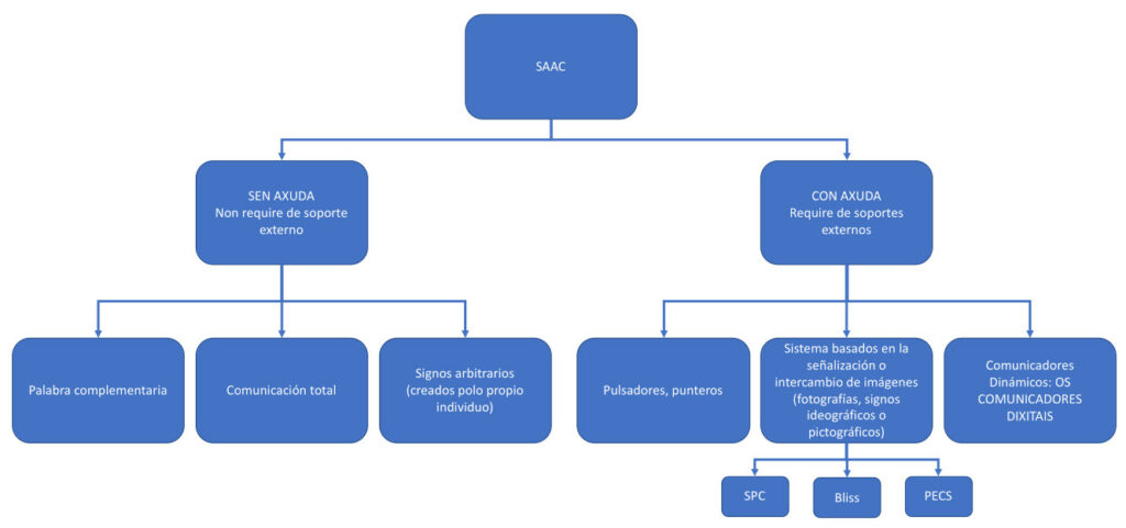
O que podemos ver na Figura 1 é só unha representación dos Comunicadores máis estendidos e usados ao longo do tempo. Debemos sinalar que nós non incluímos no grupo dos “SAAC sen axuda” a Lingua de Signos, xa que esta é un idioma que se transmite de xeito natural igual que se transmite a linguaxe oral.
Autores como Stephen von Tetzchner e Harald Martisen xa defenderon polos anos 90 que non existen prerrequisitos para a aprendizaxe da comunicación e, polo tanto, deberíase outorgar aos ou ás menores desde moi cedo un sistema que lles brinde a posibilidade de interactuar co medio, para que o seu coñecemento do mundo non se vexa interrompido pola imposibilidade de poder comunicarse. O seu desenvolvemento xeral vén da man da súa interacción cos axentes externos (familia, amigos, escola, o panadeiro cando merca pan, o perruqueiro que lle corta o pelo…). Polo tanto o uso dun sistema alternativo de comunicación brindaralles esta interacción máis alá das persoas “que entenden o que quere expresar”.

Tradicionalmente usábanse taboleiros de comunicación, en soporte ríxido, onde se organizaban diferentes pictogramas que a persoa puidese precisar. Xa fose nunha situación concreta ou un taboleiro xenérico onde, por medio da sinalización destes, o interlocutor pode ir interpretando o que se lle quere dicir.
É aquí onde se produce o maior desenvolvemento nos últimos anos: grazas ao vertixinoso crecemento da tecnoloxía aparecen os comunicadores dixitais.

Os comunicadores dixitais son ferramentas tecnolóxicas que utilizan un soporte reducido (tableta e incluso móbil) no que poden introducirse tantos pictogramas ou fotos reais como queiramos, clasificalos por categorías e reproducilos a voz cun sinxelo click, de modo que co seu uso facilítase a interacción con calquera persoa, aínda que esta non teña coñecemento do seu manexo. O grande avance neste campo foi sen dúbida a aparición de plataformas como ARASAAC, que brinda de xeito gratuíto miles de pictogramas para que estes poidan usarse e descargarse. Se ben é certo, non todos os comunicadores usan este material, xa que non poden empregarse con fins comerciais e algunhas empresas deben utilizar os seus propios ou mercar programas para editalos e non requirir de licenzas.
Dende a nosa experiencia con eles, ao usar pictogramas ou fotos reais, creo que se trata dun soporte moi axeitado para alumnado con TEA, xa que o uso das imaxes beneficia a comprensión e o seu procesamento. Outra vantaxe fundamental é a economía de tempo. Coas carpetas de pictogramas, temos que editar, descargar, imprimir, plastificar, poñer velcro… e o seu manexo non é doado para todas as persoas.
Cos sistemas ríxidos tiñamos a desvantaxe de que se requiría dun certo coñecemento do significado do pictograma por parte do interlocutor, co cal restamos autonomía, que é a finalidade da Comunicación Alternativa e Aumentativa (CAA), o que facía que fosen rexeitados facilmente.
Grazas aos comunicadores, que usan un software que permite reproducir a voz, amplíase a funcionalidade e créanse realmente situacións de comunicación máis abertas sen necesidade de entender o seu manexo, xa que non hai que interpretar.
Ademais, os máis avanzados presentan patróns co vocabulario base que se realiza por medio de estudos, para poder ofrecer un amplo abanico de palabras dependendo da idade do usuario, o que facilita ao interlocutor escribir nel facendo de modelo do proceso, ampliando, así, as posibilidades de uso e bo funcionamento. Ademais, conteñen teclados para escribir palabras novas, nomes propios… directamente pictografiados e emitidos por voz.
Porén, o seu uso e implantación require dunha planificación e metodoloxía específica que precisa dunha aprendizaxe por parte do alumno ou alumna, o que supón, ademais, dispoñer dunha cantidade de vocabulario personalizada ao individuo. Nós somos máis partidarias de sistemas máis abertos que proporcionan ao individuo unha ampla gama de vocabulario (non ten que ser usado por el ou ela nese momento) e permiten ao interlocutor crear modelos de uso para que o alumnado aprenda novas formas e construcións, tal e como se produce no proceso ordinario de aprendizaxe dunha lingua. Estes sistemas máis abertos amplían novas formas de crear linguaxe, aumentan a capacidade comunicativa e proporcionan maior interacción co medio e a súa contorna.
Iso si, temos que valorar a adecuación para o usuario e valorar pros e contras. Ás veces requiren dunha formación previa sobre o manexo, que adoita ser bastante doado. Ademais, estes supoñen un soporte para o desenvolvemento dos rapaces, polo que a implementación debe involucrar a partes iguais familia, escola e terapias externas ás que poidan asistir. Precísase esta conxunción para que poidan funcionar. O que si que temos que ter claro é que esta tecnoloxía non suple os recursos necesarios para o día a día das persoas con TEA, como anticipadores, organizadores, traballo de mesa adaptado…que son indicacións, recursos e referencias metodolóxicas que seguirán precisando como complemento na vida diaria.
O grande avance destes comunicadores dinámicos é a facilidade de manexo e o aumento das posibilidades de interacción, o que incide directamente sobre a autoestima do alumnado; están, por outra parte, máis na liña do modelo inclusivo de educación polo que moitos traballamos diariamente.
Descargar artigo
You can download this paper in the next formats:


